AMMINISTRAZIONE E CONTROLLO Schema di sintesi dei tre modelli di amministrazione e controllo delle S.p.A. italiane: il modello dualistico I modelli di governo societario Università degli Studi di Bari Aldo Moro -Dipartimento di Economia e Finanza - 14 Ragioneria Applicata (a.a. 2019/2020) -Prof.ssa Anna Lucia Muserra. DOCUMENTO ARISTEIA N. 60. e controllo di s.p.a. alternativi rispetto al sistema tradizionale. Il sistema dualistico che è costituito da un consiglio di gestione e da un consiglio di sorveglianza intende realizzare la massima dissociazione fra proprietà (dei soci) e potere (degli organi sociali). Muovendo dal funzionamento di questa struttura.

Societa’ PER Azioni Sistema Monistico E Dualistico SOCIETA’ PER AZIONI SISTEMA MONISTICO E

PPT CORPORATE GOVERNANCE PowerPoint Presentation, free download ID3973331

Sistema Dualistico E Monistico Il sistema dualistico si basa sulla presenza di due organi [art
Modello tradizionale, monistico e dualistico Appunti di diritto

Modelo Dualístico da Paixão (Cid & Louro, 2010, p.102) De acordo com... Download Scientific

SISTEMA DUALISTICO E MONISTICO SOCIETA' Docsity

PPT MODELLI DI CORPORATE GOVERNANCE PowerPoint Presentation, free download ID1992329

Sistema dualistico e monistico Sintesi del corso di Diritto Commerciale Docsity

Il sistema dualistico appunti libro 1. IL SISTEMA DUALISTICO ta generale o statuto

PPT LA RIFORMA DEL DIRITTO SOCIETARIO PROFILI ESSENZIALI PowerPoint Presentation ID4674429

Sistema Monistico E Dualistico Sistemi alternativi di amministrazione e controllo Il Codice

PPT I MODELLI DI GOVERNANCE NELLE SOCIETA’ PER AZIONI PowerPoint Presentation ID898810

schema modelli di organizzazione SPA modello ordinario, dualistico, monistico MODELLI DI Studocu

Domande esame diritto DOMANDE 1. OPA Sistema monistico e dualistico, tradizionale Poteri degli

Schema sistema dualistico e monistico Fare di Una Mosca

PPT CORPORATE GOVERNANCE PowerPoint Presentation, free download ID3973331

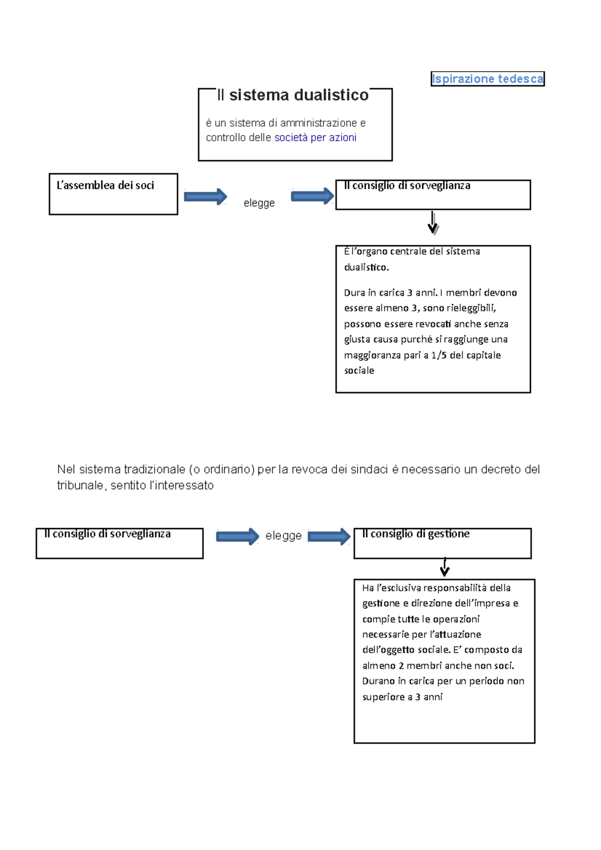
Sistema dualistico e sistema monistico Ispirazione tedesca Il sistema dualistico è un sistema

PPT Il sistema tradizionale PowerPoint Presentation, free download ID1154034
Tabella sistema dualistico e monistico

PPT I MODELLI DI GOVERNANCE NELLE SOCIETA’ PER AZIONI PowerPoint Presentation ID898810
Il sistema o modello dualistico. Il sistema dualistico è un modello tradizionalmente tedesco che comporta di ripartire l'amministrazione della società tra il Consiglio di Gestione e il Consiglio di Sorveglianza, e può essere adottato con apposita indicazione statutaria in alternativa agli altri due sistemi di Corporate.. Il sistema di governo tradizionale - 4.1 Il ruolo dell'assemblea - 4.2 Il ruolo degli amministratori - 4.3 Il ruolo del collegio sindacale - 4.4. Il ruolo del revisore contabile - 5.